• Home
  • About Us
    • Mission Statement
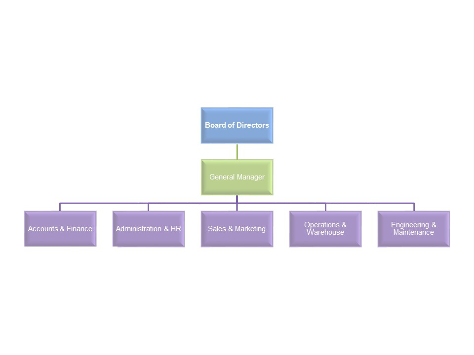
    • Organizational Chart
  • Company At A Glance
  • Clientele
  • Contact Us

Wee Huat
Marketing

Copyright Wee Huat Marketing Sdn Bhd . Design by eGlonet.com